Managing Groups
The scheduler allows you to create and manage a group of jobs to be submitted to the JDE system. You can control how and when the jobs are triggered, the order that the jobs are executed, and the dependencies that are associated with them.
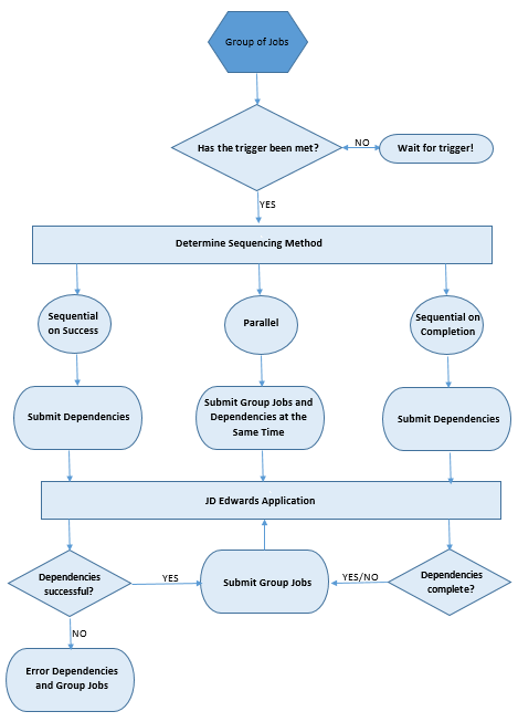
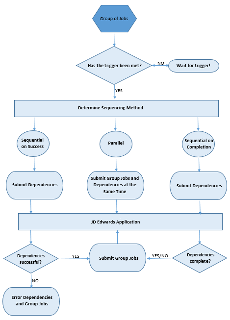
Scheduler Flow
The following diagram shows the flow of a scheduled group.

Group Configuration
To create a scheduler group
- Open the Scheduler menu group in the navigation panel.
- Select the Groups node. The scheduler groups screen is displayed.

- Click the Add button. The Add Scheduler Group screen is displayed.

- Enter the following general configuration items:
- Group Name: The value for this field can be a maximum of 40 characters (no spaces). Valid characters include numbers, letters and dash.
- Stream Name: As you start typing in the field, a filtered selection list will be displayed.
- Enter a Component Version for the group.
- Active: Set this option if you want the group submitted to the Scheduler to run. If this option is unchecked, the job will not be on the schedule to run.
- Description: Enter the Scheduler group description
- Environment: Select the required environment
- Username: JDE credentials username
- Password: JDE credentials password
- Select a sequencing method to specify how the job should be submitted to JDE:
- Sequential on Success - Each job is submitted in sequential order and only after the previous job is successful. This is the default sequencing method.
- Sequential on Completion - Each job is submitted in sequential order and only after the previous job is completed, even if errored.
- In Parallel - Each job is submitted at once in parallel.
- Specify additional job handling options:
- Allow Multiple Instances - Select this option to allow multiple instances of the same job to execute at the same time. For example, if you have a job scheduled to run every 10 minutes and it take 15 minutes to run, it will be submitted every 10 minutes. In this scenario, leaving this option unchecked will cause the subsequent jobs to generate an error each time they are submitted to JDE.
- Trigger on Misfire (On-Premises Only) - This option is currently not available for the cloud version of Cantara, as the scheduler can be paused but not stopped.
By enabling this option, you will ensure that a job will be immediately submitted if it misses its window to run due to the scheduler being shut down or in a suspended state. Once the scheduler is resumed, the job will be submitted to JDE. If it misses multiple windows to run, it will only be submitted once.
If this option is not enabled, then a job will not be submitted after its opportunity to run has been missed. - Notify on Success - Choose this option if you wish to receive an email each time the group completes successfully.
- Notification Email - Enter the address for job completion notifications. You can optionally use a variable in this field, so that if your email changes, you only have one place to make the change. Using a variable in this field is also helpful if you have multiple departments within your company that may receive a notification. See Managing Variables.
- Tags - Select a tag or enter a new tag. Tags assist in searching for groups in the groups screen.
- Specify duration parameters (in seconds) for the job:
- Minimum Duration - Enter a value from zero to 86,400 that specifies the minimum amount of time to allow a job to run. An error notification is sent to the system if the job runs shorter than this value.
- Target Duration - This option helps you to create a plan for scheduling. Enter a value that indicates an estimate of how long you think it will take for a job to run.
- Maximum Duration - Enter a value from zero to 86,400 that indicates the maximum amount of time to allow a job to run. An error notification is sent to the system if the job runs longer than this value.
- Warning Only - If this option is selected, an email will be sent to the defined notification email address, but the group will continue to execute and will not be treated as if it has errored. If this option is not selected, then if the group completes before the minimum duration, or exceeds the maximum duration, it will be considered to have errored for dependency purposes.
- Define the Trigger Details. Refer to Group Triggers.
- The Requests section displays a list of Available Requests that can be added to the Allocated Requests.
- Available Requests - A list of requests currently configured in the system that you can associate with the scheduled job. You must add at least one request to the Allocated Requests list. To move an item, click the plus sign next to the job in the Available Requests list to move the job to the Allocated Requests list.
- Allocated Requests are executed top to bottom in the order in which they appear in the list. You can drag the items with your mouse to place them in the required order.
- The Dependencies section displays lists of Group Dependencies and Available Groups.
- Available Groups - If a group depends on another group running before it starts, click the plus sign next to the group to move the job to the Group Dependencies list. The order of the dependencies does not have an influence on the job. The system checks the trigger setting first, then any dependencies. When a trigger start setting occurs before the start date and time for a dependency, the system will wait for the dependency before it runs. If an error occurs for a dependency and it is unable to run, the job will have an error.
- Available Groups - If a group depends on another group running before it starts, click the plus sign next to the group to move the job to the Group Dependencies list. The order of the dependencies does not have an influence on the job. The system checks the trigger setting first, then any dependencies. When a trigger start setting occurs before the start date and time for a dependency, the system will wait for the dependency before it runs. If an error occurs for a dependency and it is unable to run, the job will have an error.
- Click the Save button to save the scheduler group settings.
Group Triggers
On the Add Scheduler Group screen, scroll down to the Trigger Details for the group.
You can define one of the following trigger types for a scheduling job:
- Simple Trigger
- Cron Trigger
- Period Trigger
- Instant Trigger - this option is for internal use only.
Simple Trigger
In Cantara, a Simple trigger starts and stops a job when a specific date and time occur, for a specific interval.
To define a simple trigger
- Select Simple Trigger from the Trigger Type drop-down list.

- Add a Description that explains what the trigger does. For example, Daily at 10 p.m. describes a trigger that runs once a day at 10 in the evening.
- Click in the Trigger Start field, fill in the appropriate values for the start date/time.
- Enter the date and time you want to trigger the schedule. This value can be in the past.
Use the format 2-digit day, 3-letter month, 4-digit year, and 6-digit military time period. For example, 31-Dec-2014 00:00:00.
To enter the value, you can either type the value into each parameter or click into each parameter and then use the Up and Down arrows or scroll up and down functions on your mouse to change the values.
Note if you enter a date/time in the past the next execution will be calculated based on the interval set to give the next execution after the current time. - Enter an Interval and specify the Interval Unit from the drop-down list. You can select Seconds, Minutes, Hours, Days, and Weeks.
- Enter a Finish date and time.
Cron Trigger
The Cantara Integration Platform uses the open-source Quartz Scheduler as the underlying scheduler in its system. The Quartz Scheduler supports the use of Cron expressions to specify a time to start a job. For details about how to build a cron trigger, see the Quartz CronTrigger Tutorial.
To define a Cron trigger
- Select Cron Trigger from the drop-down list.

- Add a Description that explains what the trigger does. For example, Daily at 10 p.m. describes a trigger that runs once a day at 10 in the evening.
- In the spaces provided, enter the cron expression for the Seconds, Minutes, Hours, Day of Week, Day of Month, Month, and Year.
Period Trigger
A period trigger allows you to schedule jobs based on the financial pattern that is defined for your company within the JDE system.
To define a period trigger
Note
Period triggers are created when you save the group. If the current period definition is changed within the JDE system, you must refresh (open and save) the group to update the change in the Cantara platform.
- Select Period Trigger from the drop-down list.

- Add a Description that explains what the trigger does. For example, 10 p.m. 1st day of every period.
- Enter the JDE code for your Company.
- Enter the Trigger Start date/time. Use the format 2-digit day, 3-letter month, 4-digit year, and 6-digit military time period. For example, 31-Dec-2014 00:00:00.
To enter the value, you can either type the value into each parameter or click into each parameter and then use the Up and Down arrows or scroll up and down functions on your mouse to change the values.
Notes on setting period triggers:- You can schedule period triggers (that run every period) for the current period if the Day/Date has not yet passed, i.e. mid period you can schedule jobs to run at End of a Period. Likewise mid period you can schedule a job to run at the start of the next period (i.e. 1st day) and it will schedule for the 1st day of the next period etc.
- If scheduling period triggers that run over multiple periods (i.e. every 3 periods), you must backdate your start date for the system to calculate the desired start date. The system calculates the next trigger date/time as follows:
- Get the month that has been selected i.e. 1st of October start date for a month aligned date pattern.
- The start date will be calculated 3 periods forward of this date i.e. 1st of December - if the date calculated is greater than today's date.
- If the date calculated is prior to today's date the scheduled date will go a further 3 periods forward.
- The Trigger Start can be in the past. If you enter a date/time in the past, the next execution will be calculated based on the interval set to give the next execution after the current time.
- To specify the period:
- Enter the period in the spaces provided for a specific numbered day of a period(s), or
- Select values from the drop-down lists to create logic for the period.
Manual Triggering
In some scenarios you may want to run a group manually, for example you may wish to test it.
To manually run a group
- Select Scheduler in the navigation panel.
- Select the Groups node.
- Select the Group Name you wish to edit, this will open the edit group screen.
- From the edit group screen click the Run Group button (Rocket ship icon next to the save button). This will submit the group to the scheduler regardless of its trigger settings.